Убивает ли AI фронтенд? Как искусственный интеллект меняет роль пользовательских интерфейсов
Искусственный интеллект меняет подход к пользовательским интерфейсам: AI-агенты берут на себя рутинные задачи, а фронтенд становится гибридным, умным и контекстным. В статье разбираем, убивает ли AI фронтенд, как меняется роль UI/UX, и что ждёт разработчиков в ближайшие годы.
428 открытий4К показов
Введение
За последние десятилетия фронтенд-разработка прошла путь от простых HTML-страниц до сложных, динамических приложений с богатым пользовательским интерфейсом. Мы привыкли к тому, что любой бизнес-инструмент — будь то CRM, ERP, таск-трекер или аналитическая панель — обязательно сопровождается визуальным интерфейсом, который помогает пользователю работать с данными, принимать решения и управлять процессами.
Однако с появлением и развитием искусственного интеллекта, особенно в виде AI-агентов, ситуация начинает меняться. Всё чаще звучит мнение: “AI убивает фронтенд”. Действительно ли это так? Давайте разберёмся, как AI влияет на роль фронтенда, и что ждёт разработчиков и пользователей в ближайшем будущем.
Как всё начиналось: от таблиц к дашбордам
Исторически большинство бизнес-процессов начиналось с работы с таблицами. Excel, Access, простые базы данных — всё это было основой для хранения и обработки информации. Но по мере роста объёмов данных и усложнения процессов стало очевидно: работать напрямую с таблицами неудобно, неэффективно и зачастую небезопасно.
Так появились первые специализированные интерфейсы — сначала десктопные, затем веб-приложения. Их задача была проста: сделать работу с данными удобной, наглядной и безопасной. Фронтенд стал неотъемлемой частью любого IT-решения. С развитием технологий интерфейсы становились всё сложнее: появились интерактивные графики, дашборды, визуализация метрик, drag-and-drop, коллаборативные инструменты.
Появление AI-агентов: новая парадигма
С развитием искусственного интеллекта, особенно в области обработки естественного языка (NLP), появилась возможность создавать интеллектуальных агентов, которые могут:
- Анализировать большие объёмы данных;
- Делать выводы и строить прогнозы;
- Автоматически формировать отчёты и визуализации;
- Оповещать пользователя о важных событиях;
- Получать задачи в свободной форме и выполнять их.
Всё это — без необходимости вручную “копаться” в интерфейсах, фильтрах и графиках. Достаточно просто задать вопрос или поставить задачу агенту в чате, и он сам найдёт нужную информацию, проанализирует её и предоставит результат в удобной форме.
AI против фронтенда: конфликт или симбиоз?
Аргументы "за" смерть фронтенда
- AI-агенту не нужен UI Агент работает напрямую с данными, минуя визуальный слой. Он может анализировать таблицы, базы данных, API — и возвращать результат в виде текста, отчёта или даже готового решения.
- Человеку достаточно чата
Если агент достаточно умён, чтобы понять задачу и выдать релевантный ответ, зачем нужен сложный интерфейс? Всё можно делать через чат-бота или голосового ассистента. - Автоматизация рутины
Большинство действий, которые раньше требовали ручного взаимодействия с UI (поиск, фильтрация, построение графиков), теперь может выполнять агент.
Аргументы "против"
- Чат — это тоже фронтенд
Даже если взаимодействие происходит через чат, это всё равно пользовательский интерфейс, просто другой парадигмы. Чат-боты, голосовые ассистенты, мобильные приложения — всё это фронтенд, хоть и менее “визуальный”. - Визуализация всё ещё важна
Не все задачи удобно решать текстом. Иногда проще увидеть график, схему, дашборд. AI может генерировать визуализации “по запросу”, но их всё равно нужно где-то отобразить. - Сложные сценарии требуют UI
Массовые операции, сложные настройки, работа с несколькими объектами — всё это зачастую проще и быстрее делать через специализированный интерфейс. - UX и доступность
Не все пользователи готовы работать только через чат. Для некоторых категорий пользователей визуальный интерфейс остаётся предпочтительным.
Как меняется роль фронтенда
AI не убивает фронтенд, а трансформирует его. Вот основные направления изменений:
1. Фронтенд становится "умнее"
Интерфейсы всё чаще интегрируются с AI-агентами, которые подсказывают пользователю, автоматизируют рутину, предлагают готовые решения. Пример — Copilot в Microsoft 365: AI-ассистент помогает работать с документами, но интерфейс Word/Excel никуда не делся.
2. Появляются гибридные интерфейсы
Часть задач решается через чат, часть — через визуальные компоненты. Например, пользователь может попросить агента “построить график продаж за прошлый месяц”, и агент сгенерирует интерактивную визуализацию прямо в чате.
3. Интерфейс становится контекстным
Вместо нагромождённых панелей и кнопок — минималистичный UI, который появляется только тогда, когда это действительно нужно. Остальное время пользователь общается с агентом.
4. Новые паттерны UX
Появляются голосовые ассистенты, чат-боты, интерфейсы на основе естественного языка. Пользователь может “разговаривать” с системой, а не изучать сложные инструкции.
Примеры из практики
Copilot в Microsoft 365
AI-ассистент интегрирован в привычные офисные приложения. Он помогает писать тексты, анализировать таблицы, строить графики — но интерфейс Word, Excel, PowerPoint остаётся.
AI-ассистенты в CRM
Многие современные CRM-системы интегрируют AI-агентов, которые анализируют сделки, подсказывают менеджерам, автоматизируют рутину. Но для сложных операций по-прежнему используется классический UI.
Чат-боты для BI и аналитики
Пользователь может задать вопрос в чате (“Покажи продажи по регионам за май”), и бот сгенерирует нужный отчёт или график. Но для глубокого анализа всё равно нужен визуальный интерфейс.
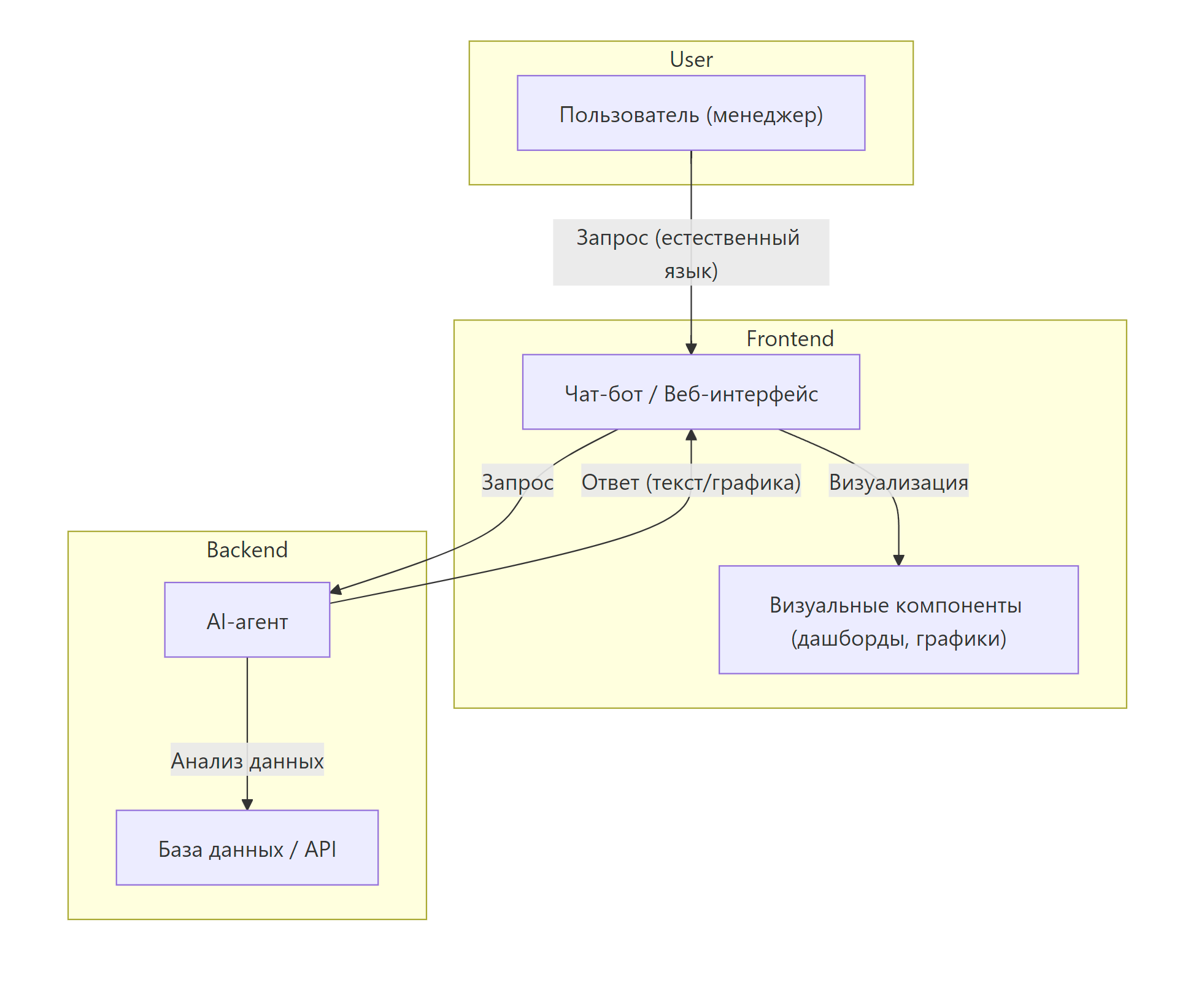
Архитектура гибридных решений
Современные системы всё чаще строятся по гибридной архитектуре:
- Backend: хранит данные, бизнес-логику, AI-агентов.
- AI Layer: обрабатывает запросы на естественном языке, анализирует данные, генерирует ответы и визуализации.
- Frontend: предоставляет несколько каналов взаимодействия — чат, голос, визуальные компоненты.
Что ждёт фронтенд-разработчиков?
- Рост спроса на интеграцию с AI
Всё больше задач будет связано с интеграцией AI-агентов в интерфейсы, построением гибридных UI, генерацией визуализаций “по запросу”. - Смещение фокуса на UX
Важно не только “рисовать кнопки”, но и проектировать сценарии взаимодействия с AI, обеспечивать удобство и доступность. - Новые инструменты и фреймворки
Появляются библиотеки для генерации UI на основе естественного языка, интеграции с LLM (Large Language Models), построения чат-ботов и голосовых ассистентов. - Востребованность специалистов по визуализации
Даже если AI генерирует графики, их нужно правильно отобразить, обеспечить интерактивность и адаптивность.
Заключение
AI-агенты действительно меняют роль фронтенда, но не убивают его. Скорее, они освобождают пользователя от рутины и делают интерфейсы проще, умнее и гибче. Фронтенд становится менее “визуальным” и более “интерактивным”, а роль человека смещается от работы с данными к постановке задач и принятию решений на основе рекомендаций агента.
Для разработчиков это открывает новые возможности: проектировать гибридные интерфейсы, интегрировать AI, создавать новые сценарии взаимодействия. Фронтенд не умирает — он эволюционирует.
А как вы считаете, изменится ли роль фронтенда в ближайшие 5-10 лет? Готовы ли вы к этим изменениям? Делитесь мнением в комментариях!
428 открытий4К показов




